Essa é uma revisão anterior do documento!
Tabela de conteúdos
FreeCAD - Software para Modelagem 3D
Introdução
O FreeCAD é um software livre para modelagem 3D com capacidade de modelagem parametrizada e capaz também de realizar Análises de Elementos Finitos, criar desenhos 2D e exportar seus dados, como quantidades ou listas de materiais.
Comparação com Outras Ferramentas
Outras ferramentas que já usei:
Blender
O Blender é uma ferramenta super poderosa para modelagem 3D, super madura e estável, mas é mais adequada, do ponto de vista de modelagem para impressão 3D, para peças sem medidas precisas. Peças artísticas, personagens e outros modelos do tipo são muito facilmente modelados nele. Para aprender a lidar com ele, porém, a curva de aprendizado é um pouco maior, pois ele possui não apenas MUITOS recursos, mas pode ser usado para muitos propósitos diferentes, o que o torna uma ferramenta relativamente complexa. Alguns exemplos do que ele pode fazer, além da modelagem 3D, são a edição de vídeos e criação de jogos (até a versão 2.7*).
Em relação ao FreeCAD o Blender apresenta muito mais dificuldade para criar peças de tamanho preciso, além de não ser natural a criação de objetos parametrizados. O Blender também não foi feito para desenhos 2D nem simulações.
OpenSCAD
O OpenSCAD peca para o público em geral, pois é uma modelagem 3D através de programação. Para quem tem facilidade com isso ele ainda perde para o FreeCAD ao não apresentar nenhuma das capacidades adicionais mencionadas.
Uma excelente vantagem em usá-lo não vem dele. O site ThingiVerse aceita os arquivos do OpenSCAD para permitir que os usuários personalizem suas peças online sem conhecimentos de programação antes de baixar os modelos 3D.
Visão Geral do Software
Não vou tratar da instalação aqui, mas para Windows uma maneira fácil é usar a versão Portable.
Idioma
Ao abrir o software pela primeira vez podemos acertar o idioma, caso já não esteja ok. Se estiver em português europeu (o que se percebe pelo menu “Ficheiro”) podemos acertar isso indo no menu “Editar” / “Preferências” e já na primeira aba aberta trocar o idioma de “Português europeu” para “Português”. Caso esteja em inglês basta ir no menu “Edit” / “Preferences” e trocar também em “Change language” de “English” para o “Português”.
Caso você saiba inglês em geral é recomendável manter neste idioma para evitar traduções mal feitas.
Bancadas
Para iniciar um trabalho efetivamente normalmente devemos criar um novo arquivo e, para isso, clicamos no grande botão “criar novo” no painel principal. Com isso temos um arquivo em branco para trabalhar. As “bancadas” de ferramentas são o grande segredo do software e o usuário vai levar um tempo para saber exatamente qual usar em que caso. As bancadas ficam na caixa de seleção onde está escrito “→ Start” (veja a imagem).
Cada “Bancada” tem um conjunto de ferramentas adequadas a um tipo de trabalho. Para uma modelagem 3D típica, nosso principal foco aqui, a bancada inicialmente usada pode ser a “Part” ou a “Part Design”.
A bancada “Part” permite criar uma peça fazendo uma Geometria Sólida Construtiva pela combinação de partes de geometria primária, como cubo, esfera, cilindro, etc e operações de adição, subtração, união e outras entre elas.
A bancada “Part Design” permitirá criar peças através de transformações de sua geometria.
O FreeCAD fica bem fácil de usar modelando também a partir de desenhos 2D com o “Sketcher”.
Modelando Peças
A partir de um modelo primitivo
Uma maneira de começar uma peça é a partir de um modelo primitivo: um cubo, cilindro, esfera, etc.
Vamos modelar a peça abaixo a partir de um cubo.
- Selecione a bancada “Part”
- Na barra de ferramenta de sólidos clique no cubo:
- No painel da esquerda, selecione a aba “Model”
- dentro dela selecione o cubo em “Cube”
- lá embaixo, em “Properties” acerte as medidas do cubo
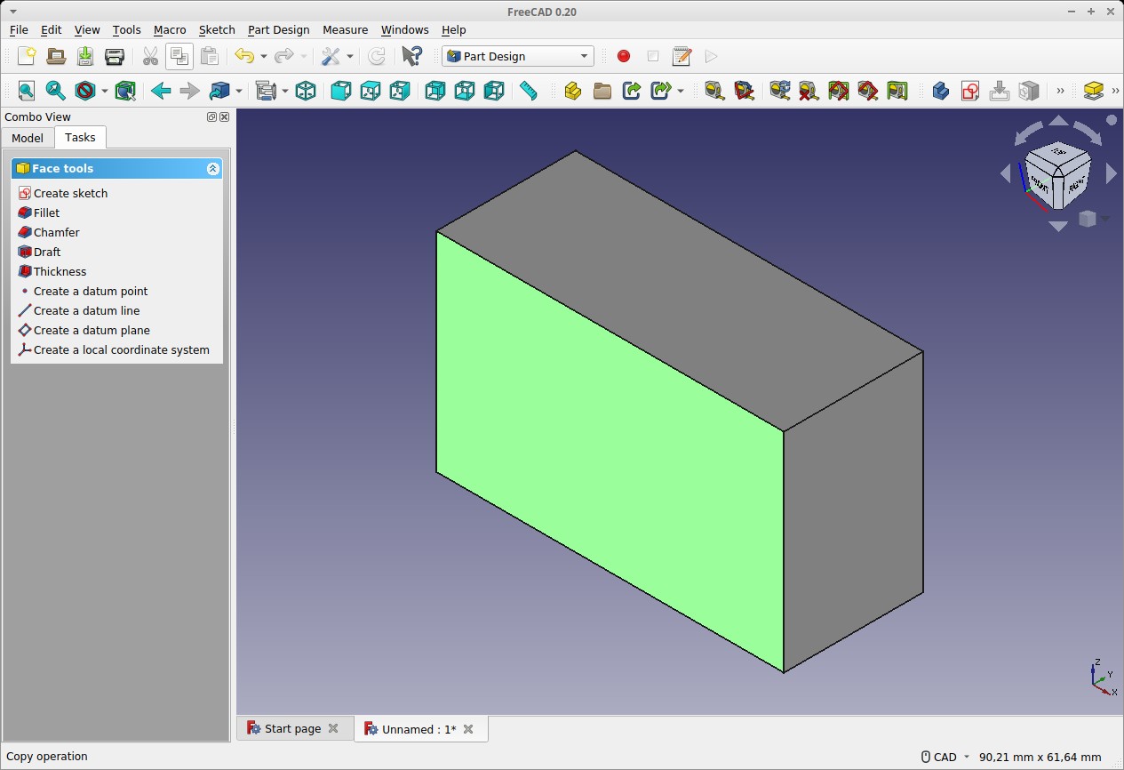
- Selecione a maior lateral da peça e alterne pra bancada “Part Design”
- Em seguida acerte o zoom pra ver a peça inteira na tela:
- clique pra abrir o menu de perspectiva no canto superior direito do espaço de trabalho
- selecione “Zoom to fit”
- Selecione a maior lateral da peça e alterne pra bancada “Part Design”
- Neste momento a tela deve ficar como na figura abaixo
- Vamos fazer um desenho na face selecionada:
- Clique em “Create sketch”, no painel da esquerda, na aba “Tasks” dentro de “Face tools”





